广大市民:
随着正常生产、生活秩序有序恢复,人员流动增加,新冠肺炎疫情的防控形势仍然复杂而严峻,人群普遍易感。为充分发挥中医药在防治新发突发传染病中的特色优势。根据中医“治未病 未病先防”及“扶正防邪”的理念,按照《云南省新型冠状病毒感染的肺炎中医药防治方案(第二版试行)》中的偏寒体质、偏热体质的预防处方,我院将竭诚为广大市民提供线上、线下新冠肺炎中药预防方购药惠民服务,活动包括:免快递费、免挂号费、诊查费、代煎中药仅收取成本费等。方便广大市民足不出户即可服用中药提高免疫力。具体事项如下:
线上购药优惠活动
优惠项目:
1、所购新冠肺炎预防中药城区内可免快递费送药上门,范围:下村以南,沙河以北,红花小区以西。
2、咨询费为1元(由于软件平台设计流程及第三方微信支付平台技术限制,咨询费无法清零,按最低费用收取,敬请谅解)。
咨询时间: 工作日8:00-20:00
操作流程:
长按识别下面提供咨询服务任一专家二维码——点击关注/根据操作提示进入咨询页面,向医生说明购药需求——医生辩证、开具处方——患者查看、确认处方——配送方式选择“快递配送”,再选择“新冠预防方免快递费”,即可享受免费配送上门服务。
操作流程演示视频如下
咨询专家:

现场购药优惠活动
优惠项目:免挂号费、诊查费、快递费
购药流程:可直接至我院治未病科开具处方进行购药
工作时间:工作日上午8:00-11:30,下午14:30-17:30。
咨询电话:0875-2205557。
所购新冠肺炎预防中药城区内可免快递费送药上门,范围:下村以南,沙河以北,红花小区以西。
代煎中药优惠活动
优惠项目:我院提供的中药剂型有:传统饮片、颗粒剂、免煎剂。其中凡在我院购买的新冠肺炎预防中药饮片,医院提供代煎服务,仅收取加工成本费每袋1元。

中药传统饮片
代煎好的中药
中药颗粒剂
中药免煎剂
操作说明:
是否代煎,请在订单详情页面进行勾选。系统会根据医生开具的付数和服用天数,自动识别所代煎制作的袋数和费用。

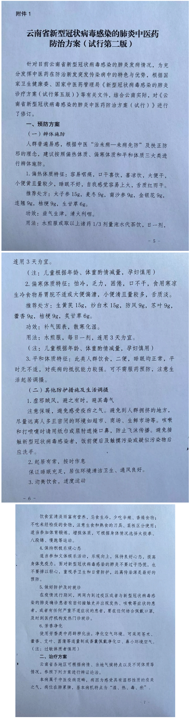
云南省新型冠状病毒感染的肺炎中药防治方案
(试行第二版)
(截取预防方案内容)


中医、中西医结合治疗内科、妇科、儿科、皮肤科外感和内伤杂病、疑难杂症。尤其擅长调经助孕保胎,妇科慢性炎症;失眠,眩晕,头痛,焦虑症;慢性咳嗽;胃炎,结肠炎;前列腺炎;风湿性关节炎等疾病。

应用疏肝调脾法及扶阳法治疗痛风性关节炎、类风湿关节炎、骨关节炎、骨质疏松症、系统性红斑狼疮、干燥综合征、多发性肌炎和皮肌炎、硬皮病、强直性脊柱炎、白塞病、反应性关节炎、银屑病关节炎、血管炎、桥本甲状腺炎、急慢性肾炎、肾病综合征、急慢性肾功能不全、冠心病、心衰、中风、脾胃病、感冒、咳嗽、荨麻疹、糖尿病、各类肿瘤放/化疗后的中医康养、阳虚体质人群的调养。

不孕症:原发性不孕、继发性不孕;先兆流产、习惯性流产的保胎治疗;月经不调、痛经、闭经、子宫内膜异位症、功血、子宫内膜增生、子宫内膜息肉等;白带异常、阴道炎、宫颈炎、盆腔炎、附件炎等;产后中医调理乳汁少、恶露不净形体恢复及月子澡等;内分泌失调所致青春痘、黄褐斑;乳腺小叶增生、卵巢囊肿、子宫肌;孕前及孕期保健、优生优育、产检、胎心监护;更年期综合征防治;宫颈癌防治:如TCT、HPV筛查阴道镜检查、宫颈炎利普刀手术;无痛人流等。

骨关节疾病,运动损伤,四肢骨折的诊治,髋关节、膝关节置换术、HTO、UKA术,关节镜治疗肩肘髋膝关节踝关节疾患手术、脊柱骨折椎弓根钉内固定、PFNA、弹性髓内针治疗小儿骨折、四肢骨折内外固定等手术。

运动损伤、骨创伤与骨关节疾病等,其中最擅长运动损伤即关节镜下治疗肩髋膝踝相关疾病(如关节镜下前后交叉韧带损伤修复及重建、半月板损伤缝合、肩袖损伤修复、习惯性肩关节脱位,髌骨脱位、踝关节韧带损伤修复及从建,髋关节撞击综合征,肩髋关节盂唇损伤修复等),并有较高的技术造诣。

用传统针刺手法联合特色针法(头针、耳针、腹针、浮针、平衡针、时空针灸、五运六气、全息疗法等),针药结合治疗身心疾病,如失眠、抑郁、内分泌失调;脊柱、骨关节病,如颈椎病、肩周炎、腰腿痛等;神经系统类病,如面瘫、头痛、三叉神经痛、周围神经痛、中风后遗症;针灸美容,如黄褐斑、肥胖等,以及疑难杂症,积累了丰富的临床经验,对于眩晕、便秘、月经不调、过敏性鼻炎的治疗有独到见解。

运用针灸推拿治疗脑病、神经系统疾病、疼痛性疾病、面瘫、颈肩腰腿痛、失眠、身心疾病、耳鸣、美容减肥、妇科病调理及小儿推拿等均具有丰富的临床经验,对疑难杂病诊疗具备一定的临床经验。

针灸治疗脑卒中及后遗症、脊髓损伤后遗症、骨折术后、头痛、眩晕等神经系统疾病;颈背腰腿痛等骨病系统疾病;甲状腺乳腺结节、月经不调、胃肠功能紊乱、失眠等内科疾病。

运用中西医结合诊治脑血管意外、眩晕、各种头痛、周围神经病变、帕金森等神经内科疾病,各种胃炎、消化性溃疡、急性胰腺炎、功能性胃肠病、肝硬化等消化系统疾病。

运用中医、中西医结合诊治慢性胃炎、胃食管反流病、消化性溃疡、胰腺炎、慢性肠炎、便秘、腹泻等消化系统疾病。眩晕症、急性脑血管意外、头痛、失眠、更年期综合征、焦虑、抑郁状态等神经内科疾病。